A Flowchart is a type of diagram that represents a process or workflow. The description of Flowchart steps or procedures is shown as various kinds and their order by connecting the boxes by arrows. Flowcharts are used to document, analyzing, designing, and managing a process. In this tutorial, we are going to explain how to build a Flowchart in Microsoft Word.
Types of Flowchart
- Document Flowchart: Displaying controls over a document flow-through system.
- Data Flowchart: Displaying controls over data flow in a system.
- System Flowchart: Displaying controls at a physical and control level.
- Program Flowchart: Displaying the control in a program within a system.
How to Make a Flowchart in Word
Let us see how to do it.
Building a Flowchart in Word.
In this tutorial, we will build a simple Flowchart of an arithmetic calculation in Python.

First, we are going to open Microsoft Word.
Then we will go to Layout on the menu toolbar.
In the Page Setup category, click Orientation; in its drop-down menu, select Landscape the document will turn horizontally.

Suppose you want the document to be larger so that we can enough space to draw our diagram.
In the Page Setup category, click on Size; in its drop-down list, you can select the size you want or select more Paper Sizes. A Page Setup dialog box will open, you can choose to increase the document’s Width and Height.

Then go to the Insert tab and select Shapes in the Illustration group. In the Shapes drop-down menu, where you see the Flowchart category, choose Terminal.

Now, draw the Terminal into the document and right-click on the Terminal, and click Add text.
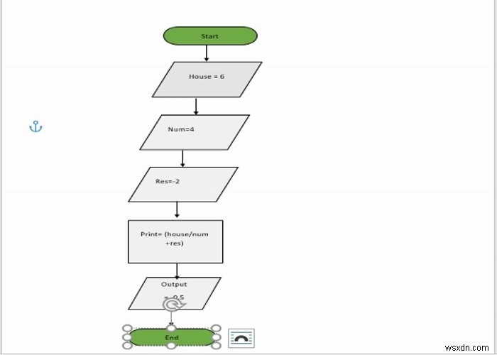
Type “Start” inside the Terminal.

Then go the Shapes again. In the Lines category, choose an Arrow.
Draw the Arrow facing down.

Go to Shapes. In the Flowchart category, select Flowchart Data and type “House=6.” Ensure that it is connected to the arrow facing down above.
Go Shapes and draw an Arrow facing down; this arrow will be connected to the Flowchart Data we are about to draw.
Add another Flowchart Data Shape or right-click and Copy the previous Flowchart data shape and Paste it. Type inside the shape “Num = 4”.
Go Shapes and draw an Arrow facing down; this will connect to another Flowchart Data.
Add another Flowchart Data Shape again or right-click and Copy the previous Flowchart Data shape and Paste it. Type inside the shape “Res = -2”.
Add another arrow by clicking shapes and selecting an Arrow from the Lines category. Draw the Arrow face down; this will connect to the Process shape we will draw.
Go to Shapes in the Flowchart category select Process; it looks like a square.
Draw the Process shape on the document.
Right-click on the Process and type “Print= (house/num +res)”.
Add another Arrow; facing down, this arrow will connect to the Flowchart Data shape we are going to draw.
Add another Flowchart Data Shape again and type “Output =-0.5.”
Add another Arrow; facing down.

Add another Terminal into the document and right-click on the Terminal, click Add text, and type “End.”
Connect the Terminal with the Arrow facing down above.

You can add color to shapes by clicking on the shape, and a Shape Format tab will appear on the menu bar.
In the Shape Styles group, select, Shape Fill, and select any Color of your choice.

You can also add thickness to the arrows by clicking on the shape. In the Shapes Styles group, select Shape Outline, then click Weight and chose your desired weight. The line will thicken.
By clicking on the Shape Outline, you can change the Color of the outline of the shape in the drop-down menu.

Now we have a Flowchart in Word.
I hope this article is helpful; if you have questions, please comment below.
Read: How to create a flowchart in Lucidchart and import it into Microsoft Word.
