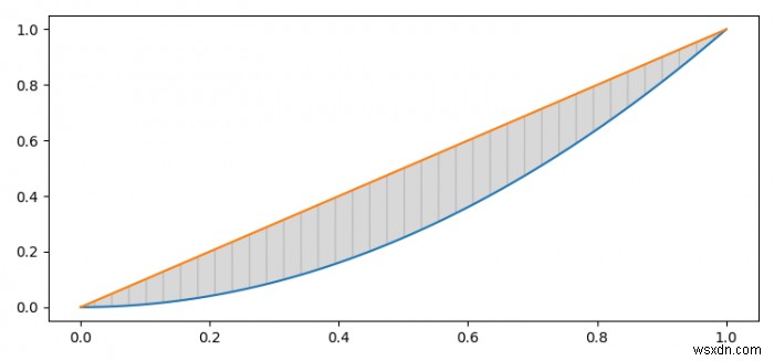
To find the area between two curves plot in matplotlib, we can take the following steps
- Set the figure size and adjust the padding between and around the subplots.
- Create x, c1 and c2 data points using numpy.
- Plot (x, c1) and (x, c2) using plot() methods.
- Fill the area between the two curves, c1 and c2, with grey color and hatch "|", using fill_between() method.
- To display the figure, use show() method.
Example
import matplotlib.pyplot as plt import numpy as np plt.rcParams["figure.figsize"] = [7.50, 3.50] plt.rcParams["figure.autolayout"] = True x = np.linspace(0, 1, 100) c1 = x ** 2 c2 = x plt.plot(x, c1) plt.plot(x, c2) plt.fill_between(x, c1, c2, color="grey", alpha=0.3, hatch='|') plt.show()
Output
